Honduras Report Attachments

Honduras. 2015. Ley de Protección para las y los Defensores de Derechos Humanos, Periodistas, Comunicadores Sociales y Operadores de Justicia. "Título III De Las Medidas de Protección."

Unofficial Translation Provided by the Translation Bureau, Public Services and Procurement Canada

Attachment 1

THE GAZETTE

OFFICIAL GAZETTE OF THE REPUBLIC OF HONDURAS

The first printing press arrived in Honduras in 1829, being deployed in Tegucigalpa, at the San Francisco Headquarters. The first document to be printed was a proclamation by General Morazán, dated 4 December 1829.

Subsequently, the first official gazette of the Government was printed, dated 25 May 1830, known today as the Official “Gazette”.

Year CXXXVII Tegucigalpa, Central District Municipality, Honduras, Central America

Friday, 15 May 2015

Issue 33,730

Section A

Legislative Power

Decree No. 34-2015

INDEX
Section A
Decrees and Agreements
34-2015 The Legislative Power
Decrees: a Law for the Protection of the Defenders of Human Rights, Journalists,
Social Communicators and Judicial Officers.
A.1-21
National Institute for the Conservation and Development of Forests,
Protected Areas and Wildlife.

Agreement 011-2015.
A. 22
018-2015 Directorate-General for Merchant Shipping.
Agrees: To approve the new organizational chart of the Directorate-General for Merchant Shipping.
A.23-24
Section B
Legal Notices
Detachable for your Convenience
B. 1-24

The National Congress,

Whereas: The Constitution of the Republic, in Article 59, recognizes that “the human person is the central subject of society and the State. Every person has the obligation to respect and protect society. The dignity of the human being is inviolable.” Likewise, it recognizes in Article 65 that “The right to live is inviolable” and to that same effect, Article 68 reads: “Every person has the right to be respected in their physical, psychological and moral integrity. Nobody shall be subjected to torture, nor cruel, inhumane or degrading punishment or treatment…”

Whereas: The Government of Honduras is a High Contracting Party of most international instruments of the Universal System of Human Rights and the Inter-American System of Human Rights and is therefore committed to recognizing, respecting, protecting, promoting and above all, guaranteeing the full enjoyment of the rights and freedoms therein recognized for every person, without any form of discrimination on the grounds of race, gender, language, religion, political views or national or social background, financial status, birth, sexual orientation, gender identity or any other consideration.

Whereas: Judicial officers perform an important task for the strengthening of the Rule of Law, judicial security and the institutions within the field of Justice, which must likewise be recognized.

Whereas: Defenders of human rights, journalists, social communicators and judicial officers have become a large group, occupying a vulnerable position, hence it is necessary to adopt national laws and policies which protect any person, group or organization which works to promote and defend human rights, based on the contents of the United Nations Declaration on Human Rights Defenders, which establishes: “…That Governments have the obligation to create the necessary conditions to be able to exercise the right to defend human rights, including journalism.”

Whereas: The vulnerable situation endured by human rights defenders, journalists, media workers and justice operators has been pointed out at the national and international level as a concern and as requiring immediate action on the part of the Government.

Whereas: The Secretariat of State, in the Offices of Human Rights, Justice, Governance and Decentralization, as the Institution that takes on the role of representing the Government regarding compliance with international commitments and obligations in the areas of Justice and Human Rights, has accepted the various recommendations made by the United Nations (UN), by means of its various bodies and agencies, as well as the Organization of American States (OAS) via the Inter-American Commission on Human Rights and Special Rapporteurships, with the purpose of creating conditions in order to avoid that the persons referred to in the previous paragraph continue to be exposed to the situation of risk that they have been living in for several years.

Whereas: The Government of Honduras appeared at a given time before the United Nations (UN) Human Rights Council to sit for the Universal Periodic Review (UPR), which it passed without any objection from any of the Member States of the United Nations (UN), where one hundred and twenty-eight (128) recommendations were issued, amongst which stands out the recommendation to adopt measures to overcome the risk endured by human rights defenders, journalists, media workers and justice operators, where “they voiced their concern regarding a series of obstacles which hinder the full execution of their work, amongst which stand out the risks of human rights defenders, the murder of journalists and other very serious acts of violence against those persons who disseminate information, ideas and opinions, and the general impunity in said cases.”

Whereas: The Government of Honduras is committed to implementing immediate measures for the efficient protection of human rights defenders, journalists, media workers and justice operators by means of passing a Law on the Protection of the aforementioned persons, which complies with the duty to guarantee rights on the part of the Government, assuming via the Secretariat of State, Offices of Human Rights, Justice, Governance and Decentralization, by means of the Directorate-General of Protection Mechanisms and Social Conflict Analysis, the commitment of the Government and the State in general, in order to guarantee the free and full exercise of the work of the people involved.

Whereas: This Law aims for the implementation of the following resolutions: 13/13 of the United Nations Human Rights Council, regarding the “Protection of Human Rights Defenders”, by means of which the Government of Honduras is urged to establish a coordination centre of the Human Rights Defenders within the Public Administration in order to determine concrete protection needs for Human Rights Defenders; 53/144 of the United Nations General Assembly, regarding the “Declaration on the Right and Responsibility of Individuals, Groups and Organs of Society to Promote and Protect Universally Recognized Human Rights and Fundamental Freedoms”; 62/152 of the United Nations General Assembly, which establishes the need to adopt bold and efficient measures to protect Human Rights Defenders; and Resolution 7/8 of the Human Rights Council regarding the “Mandate of the Special Rapporteur on the situation of human rights defenders,” amongst other important resolutions of the United Nations (UN), which the Government of Honduras accepts as a result of the follow-up to the Universal Periodic Review (UPR) mechanism of the Human Rights Council.

Whereas: In accordance with Article 205, Part 1) of the Constitution of the Republic, it is within the powers of the National Congress to create, decree, interpret, reform and revoke laws.

THE GAZETTE

OFFICIAL GAZETTE OF THE REPUBLIC OF HONDURAS

Leader of the Honduran Press
For greater security in your publications

Ms. Martha Alicia García
General Manager

Jorge Alberto Rico Salinas
Coordinator and Supervisor

National Graphic Arts Company
NGAC

Colonia Miraflores
Telephone/Fax: Management 2230-4956
Administration: 2230-3026
Floor: 2230-6767

Governmental Civic Centre

Therefore,

It decrees

The following:

LAW ON THE PROTECTION OF HUMAN RIGHTS DEFENDERS, JOURNALISTS, MEDIA WORKERS AND JUSTICE OPERATORS

TITLE I

General Provisions

CHAPTER I

Nature, Objectives, Principles, Definitions and Scope of the Rights Accorded to Human Rights Defenders, Journalists, Media Workers and Justice Operators

Article 1.- The Right to Defend Human Rights.- The Government recognizes the right of every person to promote and foster the promotion, protection and realization of human rights and fundamental freedoms, whether individually or collectively.

Every person, whether natural or legal, plays an important role in the strengthening of democracy, the promotion and advancement of society and institutions, as well as in the promotion of a culture of human rights.

Article 2.- Nature and Purpose of the Law.- This Law concerns public order and is of social interest and for general compliance throughout the Republic. Its purpose is to recognize, promote and protect the human rights and fundamental freedoms recognized and contained in the Constitution of the Republic and international law agreements, regarding every person, whether natural or legal, devoted to the promotion and defence of human rights, freedom of speech, and the jurisdictional workers subject to risk due to their activities.

Article 3.- Principles of the Law.- Implementation of this Law is based on the Constitution of the Republic, the international regulations on human rights and the following principles:

  1. Pro Persona: Every regulation applicable to the functioning of the powers established in this Law shall be interpreted in accordance with the Constitution of the Republic and the international treaties regarding human rights signed and ratified by the Government of Honduras, encouraging at all times the most protection possible for the persons involved;
  2. Non-Restriction of Rights: Laws or provisions set out by the Government or any other body are not applicable when they reduce, restrict or distort the exercise of the declarations, rights and guarantees established in the Constitution of the Republic;
  3. Good Faith: The endeavours and resolutions derived from this Law are based on good faith;
  4. Efficiency: The purpose of the protection or security measures is to prevent the manifestation of the risks or alleviate the effects of their possible realization;
  5. Suitability: Protection measures must suit the situation of risk and aim to adapt to the specific conditions of the persons they protect;
  6. Coordination: Protection measures must be decreed and implemented, ordered, systematized, coherent, efficient and standardized by the constituent institutions of the National System for the Protection of Persons who Defend Human Rights and other related authorities, for the preservation and protection of the rights to life, freedom, integrity and personal security of the persons involved;
  7. Concurrence: The constituent institutions of the National System for the Protection of Persons who Defend Human Rights and other governmental authorities shall adopt the prevention and protection measures in accordance with their institutional, administrative and budgetary competencies and capacities, for the effective guarantee of the rights to life, freedom, integrity and security of the persons involved;
  8. Voluntariness: Both the request of protection measures and the acceptance of said measures are voluntary;
  9. Exclusivity: Measures must be exclusively aimed at those persons who are in a high-risk situation or that are directly linked due to the defence activities they perform;
  10. Complementarity: Protection measures shall be implemented without prejudice to other measures of an assistance, integral or humanitarian nature established by other bodies;
  11. Prevention: The Directorate-General of the Protection System and other competent government agencies have the permanent duty to establish efficient measures which avoid any risk that may target the persons involved;
  12. Temporality: Protection measures shall be decreed and maintained for as long as the situation of risk lasts;
  13. Causality: Protection measures are based on risk factors and on the condition, activity, position or profession of the persons involved;
  14. Proportionality: The protection measures granted shall correspond to the circumstances of manner, time and place of the specific risk of each person involved;
  15. Confidentiality: Information regarding the protection of the persons involved and their families shall be kept strictly secret;
  16. Equal Treatment, Non-Discrimination and Targeted Approach: Protection measures shall be applied equally, without any discrimination based on any consideration and with a targeted approach from one person to another; and,
  17. Respect: Any protection measure decreed shall be aimed at guaranteeing respect for the life and dignity of the human being.

Article 4.- Scope of Protected Rights.- For the purposes of this Law, human rights defenders, journalists, media workers and justice operators, whether individually or collectively, have, among others, the following rights to:

  1. Participate, individually or collectively, in peaceful activities against violations of human rights and fundamental liberties;
  2. Establish non-governmental organizations, associations or groups, become members, participate in them and/or withdraw freely from said entities;
  3. Efficient protection on the part of the Government, by means of the competent authorities, when protesting or opposing in a peaceful manner the acts or omissions attributable to the Government which may cause a violation of human rights and fundamental freedoms;
  4. Report and demand the termination of violent acts performed by groups or people which may affect the enjoyment of human rights and fundamental freedoms;
  5. Communicate with non-governmental and inter-governmental organizations in order to achieve their purposes;
  6. Receive specialized attention from the various authorities of the Legislative Power, Judicial Power, Executive Power, Public Ministry and other competent authorities while conducting their activities, or performing actions to search, obtain, gather, receive and possess the necessary information for the execution of their tasks;
  7. Freely disseminate, publish and issue opinions, information and ideas of any type, without any limitations, whether orally, in writing or in printable or artistic expression or through any other channel they may choose;
  8. Study and discuss whether fundamental rights and freedoms are observed in actual practice, adopt and maintain an opinion in that regard and request the attention of the public by any means possible;
  9. Have the opportunity to participate effectively in the government of their country and in the management of public matters;
  10. Present before the various Authorities and other Institutions of the State observations, criticisms and proposals in order to improve its performance;
  11. File reports or call for attention to any aspect of their work which may hamper or prevent the promotion, protection and enjoyment of human rights and fundamental freedoms;
  12. Be protected and have access to efficient legal resources in the event that human rights and fundamental freedoms are violated;
  13. File a claim or petition, in person or by means of a representative, before the competent, independent and impartial authorities, or any other authority established by the Law, so that said claim or petition is quickly examined, and obtain from said authority an answer without any delay and in accordance with the timeframes established under this Law;
  14. Attend public hearings, proceedings and trials in order to form an opinion regarding compliance with applicable national standards and international obligations and commitments, except for the reservations decreed in accordance with the Law;
  15. Offer and lend professional legal assistance or any other type of pertinent counseling, support or assistance, to defend human rights and fundamental freedoms;
  16. Demand the Government perform expeditious and impartial investigations where there may be reason to believe a violation of human rights or fundamental freedoms has been committed at any location within the national territory;
  17. Request, receive and use, whether individually or collectively, resources with the express purpose of promoting and protecting, in a peaceful manner, human rights and fundamental freedoms; and,
  18. Enjoy the other rights and freedoms which derive from the dignity of a human being.

Article 5.- Definitions.- For the purposes of this Law, the followings definitions shall apply:

  1. Human Rights Defender: Any person that executes the right, whether individually or collectively, to promote or pursue the protection and enjoyment of human rights and fundamental freedoms within the framework of national and international law; amongst these are defenders of the environment and natural resources conservationists.
  2. Justice Operators: Officers or employees who participate in the process of application or administration of the law such as policemen or policewomen, prosecutors of the Public Ministry, judges and magistrates of the Judicial Power and lawyers performing defence tasks in the exercise of their profession.
  3. Journalists, Media Workers, Photographers, Cameramen or Camerawomen and Graphic Reporters in Media: Natural persons who perform tasks such as gather, generate, process, edit, comment, opine, disseminate, publish or provide information via any dissemination and communication method, which may be printed, radio-electronic, digital, in images or of any other type.
  4. Risk: The probability of the occurrence of a danger or aggression that a person, group or community is exposed to as a direct consequence of exercising their activities or functions.
  5. Imminent Risk: The existence of threats or aggressions which represent the imminent materialization of said threats or a new aggression which may seriously affect life, physical integrity or personal freedom.
  6. Risk Zone: Area or location of the national territory where the person exposed to a situation of vulnerability resides, conducts his/her activity or performs his/her role.
  7. Aggressions: The damage, threat, harassment or intimidation suffered by human rights defenders, journalists, media workers and justice operators due to their activity or position.
  8. Petitioner: The natural person, group or community requesting the preventative measures, protection measures or urgent protection measures from the National System for the Protection of Human Rights Defenders.
  9. Person Involved: The natural person, group or community to whom the preventative measures, protection measures or urgent protection measures to which this Law refers are granted.
  10. Protection Mechanisms: The set of security actions or instruments developed/implemented by the National System for the Protection of Human Rights Defenders by itself or with the concurrence of various government agencies, with the objective of preventing and reducing the risks and protecting the lives, personal integrity and security of the persons described in this Law.
  11. Preventative Measures: The set of actions adopted with the objective of reducing the risk factors.
  12. Reactive Measures: The set of actions and security measures to address the risk and protect the right to life, personal integrity, personal freedom and safety of the person described within the framework of this Law.
  13. Urgent Protection Measures: The set of actions and means to safeguard, immediately, the life, integrity and freedom of the person described and in some cases his/her assets.
  14. Psycho-social Measures: The set of actions aimed at coping with the psychological and social impact of violence on human rights defenders, as well as on their families and the organizational spaces in which they as individuals operate.
  15. Measures aimed at Countering Impunity: The set of actions aimed at guaranteeing the efficient investigation, processing and sanctioning of the persons responsible for the attacks on the people that are the subject of this Law.
  16. Assessment Study for Immediate Action: The immediate analysis of the risk factors, in order to determine the situation and level of said factors and the urgent protection measures to safeguard the life, personal integrity, personal freedom and safety of the person potentially involved.
  17. Risk Assessment Study: The process by which an analysis of the various risk factors is performed in order to determine the level at which the person involved or petitioner may be, which for this purpose may be moderate, serious or very serious.
  18. Ordinary Procedure: The procedure by which the request is received, and preventative and protection measures are decreed and applied in favor of the persons described.
  19. Extraordinary Procedure: The procedure by which urgent protection measures are decreed with the objective of preserving the life, the integrity and the freedom of the person described.

CHAPTER II

Prevention in the Promotion and Protection of Human Rights

Article 6.- Duty of Special Protection of Human Rights Defenders.- The Government has the obligation to respect the human rights of the defenders and to reasonably prevent the threats, harassment and aggressions which may be caused against them, regardless of whether these come from government or individual actors.

Article 7.- Duty to Provide Cooperation.- Every civil, police or military authority, as well as every person, has the obligation to provide information in an expeditious manner and provide all the cooperation required on the part of the various authorities in charge of compliance with this Law for achieving its objectives.

Article 8.- Duty to Order the Necessary Measures for the Prevention of Violations of Human Rights.- The Government has the primary duty, via its authorities, to prevent any act or omission constitutive of violations of human rights.

No public servant or employee, whether civil or military, is obliged to comply with illegal orders or orders which may involve the violation of human rights.

Article 9.- Duty to order the Necessary Measures for the Promotion of Human Rights.- The Government has the duty to promote the respect of human rights and fundamental freedoms of every person, creating the conditions for the empowerment and enforceability to enjoy fundamental rights and freedoms. Government officials have the duty to contribute to this end.

Article 10.- Duty to Order the Necessary Measures for the Protection of Human Rights.- The Government has the primary duty to order the necessary personal protection and security mechanisms, by means of and in coordination with the Directorate-General for the Protection System, in accordance with the risk assessment of the persons who are the object of this Law. To this effect, the other Government institutions, within the scope of their competencies, must provide the required cooperation for full compliance with the provisions of this Law.

Article 11.- Duty to Order the Necessary Measures to Guarantee Human Rights.- It is the duty of the Government to order the appropriate statutory, judicial, administrative or other measures to guarantee every person subject to its jurisdiction the respect and protection of their civil, political, economic, social and cultural rights. Amongst said measures are the following:

  1. Publication and widespread dissemination of the laws, national regulations and basic international instruments regarding human rights; and,
  2. Access, in equal conditions, to the official information derived from international obligations and commitments regarding human rights, including periodical reports by the Government to the institutions established by international agreements and treaties within which the Government of Honduras may be a party.

The Government must guarantee and support the development of other independent national institutions whose aim is to promote and protect human rights and fundamental freedoms throughout the national territory.

CHAPTER III

The National System for the Promotion of Human Rights and the Prevention of Violations Thereof

Article 12.- Prevention Tools.- The following are considered helpful tools for the promotion and preservation of human rights:

  1. Support institutional functionality with agencies devoted to the promotion and preservation of human rights;
  2. Reinforce the Rule of Law and accountability mechanisms;
  3. Foster equal and inclusive social structures;
  4. Establish structures for operations and respond to early warning signs;
  5. Ratify international instruments regarding human rights; and,
  6. Impart a culture of respect for human rights.

Article 13.- Prevention Actors.- Actors taking part in the prevention are:

  1. The Government;
  2. Civil Society;
  3. National institutions regarding human rights;
  4. Investigators; and,
  5. Mass Media.

Article 14.- Prevention of Acts.- It is the priority of the Government to establish prevention and education mechanisms and measures. Amongst the measures which contribute to this objective are: the promotion of the respect for human rights, the identification of risks by means of mapping and a general monitoring and surveillance system. Likewise, the establishment of an early warning system, which must compulsorily be accompanied by an immediate response structure.

As a foundation for prevention and education, analysis groups must be created with regard to the resolutions of the United Nations High Commissioner for Human Rights and the United Nations General Assembly for the purpose of establishing actions and programs regarding the new human rights preservation strategies.

Article 15.- New Actors.- In response to the resolutions of the United Nations (UN) High Commissioner for Human Rights, the institutionalization and creation of new actors must be brought about in order to establish actions which systematically may configure prevention plans so that the number of attacks on human rights are reduced under this perspective.

This new strategy entails the creation of reports and statistics, which relate the establishment of new institutions devoted to safeguarding to the rates of established incidents detrimental to human rights.

Civil society organizations and the tailoring of government policies shall be a part of promotion and preservation in the management of human rights.

Article 16.- Performance Measurement.- The Government shall establish Mechanisms which expedite the measurement of performance and the fight against impunity as a source for detecting or locating risk areas and identifying whether indeed there has been a reduction in the violation of human rights.

Article 17.- Early Warning.- The early warning is the instrument with which the information related to population vulnerability and risk situations is verified and analyzed in a technical fashion and alerts the competent authorities in charge of protection, in order to provide a timely and integral attention to the persons involved; it likewise alerts of risk situations and promotes the integral violation prevention of the Government with the objective of protecting and guaranteeing the fundamental rights of the population in a timely manner.

Article 18.- Duty to Promote Education on Human Rights at All Levels.- The Government, by means of the Secretariat of State in the Office of Education and the Secretariat of State in the Offices of Human Rights, Justice, Governance and Decentralization, as well as by means of the Higher Education Council, shall promote the teaching of human rights and of a culture of peace at all levels of the national education system, whether elementary, middle or high. Likewise, education on human rights shall be included in training programs for the civil servants of the Government.

SECTION II

The National System for the Protection of Human Rights Defenders, Journalists, Media Workers and Justice Operators

CHAPTER I

Law Enforcement Institutions

Article 19.- National System for the Protection of Human Rights Defenders.- The National System for the Protection of Human Rights Defenders is hereby created, whose role is to establish the basis for coordination with other public institutions and with society in general, for efficient protection within the framework of the public policies and national plan regarding Human Rights. It includes the set of actions, regulations and resources for the application of this Law.

The National System for the Protection of Human Rights Defenders is comprised of:

  1. The Secretariat of State in the Offices of Human Rights, Justice, Governance and Decentralization, as the governing body;
  2. The National Council for the Protection of Human Rights Defenders, Journalists, Media Workers and Justice Operators;
  3. The Directorate-General of the System for the Protection;
  4. The Technical Committee of the Mechanism for the Protection; and,
  5. The Human Rights Department of the Secretariat of State in the Security Office.

For the operation of the National System for the Protection of Human Rights Defenders, the Secretariat of State in the Office of Finances shall implement the corresponding budgetary provisions.

CHAPTER II

National Council for the Protection of Human Rights Defenders

Article 20.- National Council for the Protection of Human Rights Defenders.- The National Council for the Protection of Human Rights Defenders is hereby created, as a deliberative and advisory institution for the National System for the Protection of Human Rights Defenders.

Article 21.- Composition of the National Council for the Protection of Human Rights Defenders.- The National Council for the Protection of Human Rights Defenders is made up of a representative in charge and his/her deputy from the following government institutions and civil society organizations:

  1. The Secretariat of State in the Offices of Human Rights, Justice, Governance and Decentralization;
  2. The Secretariat of State in the Office of Foreign Affairs and International Cooperation;
  3. The Public Ministry;
  4. The Judicial Power;
  5. The Attorney-General of the Republic;
  6. The Secretariat of State in the Security Office;
  7. The Secretariat of State in the National Defence Office;
  8. A representative of the College of Lawyers of Honduras (CAH);
  9. A representative of the College of Journalists of Honduras (CPH);
  10. A representative of the Press Association of Honduras (APH);
  11. A representative of the Associations of Judges and Magistrates;
  12. A representative of the Association of Prosecutors; and,
  13. Two (2) representatives of human rights associations of civil society accredited by the National Commissioner on Human Rights.

Likewise, the National Commissioner on Human Rights and the representative in Honduras of the United Nations Office of the High Commissioner for Human Rights, as guests and observers with voice but without vote.

The representatives of the Government institutions at the National Council for the Protection of Human Rights Defenders shall be the head of the respective institution, and likewise, the person acting as deputy shall hold the position of Under-Secretary of State, Deputy Prosecutor General, Deputy Attorney General of the Republic, as the case may be.

The representatives of human rights defence associations shall be elected in public assembly convened by the Secretariat of State in the Offices of Human Rights, Justice, Governance and Decentralization; and, with the support of the Office of the National Commissioner for Human Rights and the United Nations Office of the High Commissioner for Human Rights.

The mandate of the members of the National Council for the Protection of Human Rights Defenders shall be for a period of two (2) years and they may only be re-elected for one additional term. Except for the representatives of the Government institutions, who shall maintain said status for the duration of their position.

Article 22.- Coordination of the National Council for the Protection of Human Rights Defenders.- The coordination of the National Council for the Protection of Human Rights Defenders shall be performed alternately in each term. Each coordinator shall serve in his/her position for one (1) year and shall be elected in accordance to its internal regulations.

Article 23.- Profile of the Counsellors of Human Rights Associations.- Counsellors of human rights associations and professional associations shall have the following profile:

  1. Be Honduran;,
  2. Be older than twenty-one (21) years;,
  3. Be recognized as an honorable person; and,,
  4. Have experience in or knowledge of the defence and promotion of human rights and preferably regarding the analysis or evaluation of risks and protection of persons.,

Article 24.- Attributions of the National Council for the Protection of Human Rights Defenders.- The attributions of the National Council for the Protection of Human Rights Defenders are as follows:

  1. Act as the consultative, deliberative and advisory agency, in order to guarantee the rights established by this Law;
  2. Perform monitoring, control, follow-up and evaluation tasks with regard to the National Protection System for Human Rights Defenders;
  3. Advise Government institutions in compliance with public policies which guarantee the work of human rights defenders;
  4. Promote or direct the design and implementation of instructions, public policies and programs to guarantee and fulfill the rights contained in this Law;
  5. Present proposals and recommendations in order to improve the implementation of the National Protection System for Human Rights Defenders;
  6. Analyze, debate, write and disseminate yearly reports with regard to the national context, the situation of human rights defenders, journalists, media workers and justice operators in the country, making the corresponding recommendations to the authorities in charge of taking the necessary measures;
  7. Propose the creation of new preventative, protective and urgent measures which guarantee the life, integrity, freedom, security and exercise of the defence work of the persons involved;
  8. Issue recommendations with regard to the special protocols which may be adopted within the framework of this law and/or recommend the adoption of new protocols;
  9. Advise on the profile of the security personnel which may be assigned to protect the persons involved;
  10. Issue recommendations for the annual report on the activities of the Directorate-General of the Protection System;
  11. Participate in national or international events in order to exchange experiences and information regarding matters related to the application of this Law;
  12. Draft and approve its own internal regulations; and,
  13. Any other necessary task for the fulfillment of its purposes.

Article 25.- Meetings of the National Council for the Protection of Human Rights Defenders.- The National Council for the Protection of Human Rights Defenders shall meet in ordinary session once a month, convened by the Coordination of the Council, and quorum shall be achieved with the attendance of half plus one of its members.

There may be an extraordinary session with the attendance of one third (1/3) of its members.

The Directorate-General of the Protection System shall act as the Executive Secretariat of the Council and as its technical facilitator.

Article 26.- Resolutions of the National Council for the Protection of Human Rights Defenders.- Once there is quorum in the National Council for the Protection of Human Rights Defenders, it shall adopt its decisions with the simple majority vote of those present and in the event of a tie, the Coordination of the Council has a casting vote.

Article 27.- Ad Honorem Provision.- The members of the National Council for the Protection of Human Rights Defenders perform their services with an eminently ad honorem character.

CHAPTER III

Directorate-General of the Protection System

Article 28.- Directorate-General of the Protection System
The Directorate-General of the Protection System is part of the organic structure of the Secretariat of State in the Offices of Human Rights, Justice, Governance and Decentralization, being the executive branch of the National System for the Protection of Human Rights Defenders.

Article 29.- Attributions of the Directorate-General of the Protection System.- The attributions of the Directorate-General of the Protection System are as follows:

  1. Receive all requests for protection and process them in accordance with this Law;
  2. Request the implementation of the Protection Plans for the persons involved and monitor that they are duly executed;
  3. Process ex officio the application of security measures when any person who is the subject of this Law faces a risk situation which calls for urgent measures;
  4. Issue, in coordination with other Government institutions and the active participation of civil society, measures for preventing harm to the persons involved;
  5. Coordinate with Government institutions, civil society and other institutions which may be considered pertinent, any matters in regard to compliance with the protection measures and plans;
  6. Request and provide permanent follow-up to the provisionary measures of the Inter-American Court of Human Rights, the precautionary measures of the Inter-American Commission on Human Rights and the corresponding security measures decreed by the jurisdictional bodies of the State, respectively;
  7. Present before the National Council for the Protection of Human Rights Defenders biannual reports regarding the general level of efficiency of the measures adopted and the actions conducted;
  8. Draft the required Operational Protocols for the efficient application of this Law;
  9. Provide support to the persons requesting or receiving protection measures regarding the procedures, complaints or claims for the investigation of the source of the risk which he/she is facing;
  10. Serve as Executive Secretariat of the National Council for the Protection of Human Rights Defenders;
  11. Monitor at the national level claims regarding the violation of human rights of the persons involved, with the objective of identifying aggression patterns and making risk maps for the adoption of preventative measures;
  12. Be informed of the recourses against decisions adopted by the Technical Committee of the Protection Mechanism, in accordance with the administrative procedure and this Law; and,
  13. Any others which may be necessary for the effective fulfillment of its mandate.

Article 30.- Facilitation of the National Council for the Protection of Human Rights Defenders.- In its role as Executive Secretary of the National Council for the Protection of Human Rights Defenders, the Directorate-General of Protection shall:

  1. Convene the calls for the ordinary and extraordinary sessions of the National Council for the Protection of Human Rights Defenders; and,
  2. Widely disseminate among the people the function of the Protection Mechanism.

CHAPTER IV

Technical Committee for the Protection Mechanism

Article 31.- Creation of the Technical Committee for the Protection Mechanism.- The Technical Committee for the Protection Mechanism of the Directorate-General of the Protection System in charge of making judgments on risk analysis, deliberations and decisions regarding protection requests filed with the Directorate-General is hereby created.

The Technical Committee is comprised of the Director-general of the Protection System, who also acts as the Chair, and a representative of the Attorney-General of the Republic, the Prosecutor´s Office for Human Rights and the Human Rights Department of the Secretariat of State in the Security Office. The Technical Committee shall be advised by experts in risk analysis.

In the event of a tied vote in the decision making, the Director-General of the Protection System has a casting vote.

The members of the Technical Committee are obliged to maintain the full confidentiality of any information related to the procedure of protection and case analysis. Failing which, the person not complying with confidentiality shall be suspended from his/her position in the Technical Committee, and another person from the institution he/she represents must be appointed.

Article 32.- Attributions of the Technical Committee for the Protection Mechanism.- The Technical Committee for the Protection Mechanism has the following attributions:

  1. Perform the risk analysis of the persons requesting protection;
  2. Issue the expert opinion with the suggested protection measures for the Directorate-General of the Protection System to proceed with their implementation by itself or in coordination with other applicable institutions;
  3. Order, modify, suspend and/or cancel the protection measures which it may timely grant to the persons concerned;
  4. Dictate new protection and prevention measures, whether urgent or ordinary, to guarantee the life, integrity, freedom and security of persons in a risk situation;
  5. Perform any immediate action assessment study which may be required;
  6. Immediately inform the Directorate-general for the Protection System on urgent measures which must be issued to the Secretariat of State in the Security Office;
  7. Make, evaluate and update every six (6) months the risk analysis of the person involved; and,
  8. Any other attribute that may contribute to the proper performance of its functions.

Article 33.- Risk Assessment.- The risk analysis and the immediate reaction shall be performed in conformity with the best methodologies, best practices and international standards contained in the approved protocols, which shall take into account:

  1. The risk level and scope of the persons involved;
  2. The ideal Protection Measures in order to minimize the risk identified; and,
  3. The immediacy and expeditiousness in the adoption of protection measures.

CHAPTER V

Intervention of the Secretariat of the State in the Security Office in the implementation of protection measures

Article 34.- The Role of the Human Rights Department of the Secretariat of State in the Security Office.- In the event that the protection measures decreed shall be implemented, whether fully or partially, by the Secretariat of State in the Security Office, said measures must be referred to its Human Rights Department, which shall work as a technical body specialized in the implementation of the measures which may be referred to it by the Directorate-General of the Protection System.

Article 35.- Attributions of the Human Rights Department of the Secretariat of State in the Security office within the Framework of this Law.- The Human Rights Department of the Secretariat of State in the Security Office, besides the attributions it already holds, shall have the following:

  1. Implement the protection measures involving the police issued by the Technical Committee for the Protection Mechanism in the terms established in the respective protocols;
  2. Coordinate with the police directorates and headquarters, who shall give a preferential treatment to the implementation of the measures ordered;
  3. Appoint the number of agents in charge of giving personal protection in accordance with the measures decreed;
  4. Recommend the procedure for the selection, admittance, training and professionalization of the security personnel assigned to the protection of people, in accordance with the National Council for the Protection of Human Rights Defenders;
  5. Present before the Head of the Secretariat of State in the Security Office the draft budget which may be required for the efficient compliance with its responsibilities established under this Law, in each fiscal year;
  6. Evaluate and inform periodically the National Council for the Protection of Human Rights Defenders of the level of compliance of protection measures involving the police;
  7. Draft its internal regulations and protocols for the implementation of protection measures involving the police; and,
  8. Any other attribution which may derive from the application of this Law.

TITLE III

Protection Measures

CHAPTER I

Measures Adopted in Accordance with the Risk Analysis

Article 36.- Purpose and Nature of the Protection Measures.- The preventative protection measures, whether ordinary or urgent, which may be issued, have the purpose of deterring and minimizing the reported risk, for which reason they shall be immediately communicated to the competent authority.

Said measures are individual or collective, timely, efficient and temporary, in accordance with the best methodologies, best practices and international standards. They shall, moreover, be applicable to those persons determined by the Risk Assessment Study and be analyzed, determined, implemented and evaluated by mutual agreement with the persons receiving protection.

As much as possible, protection measures shall not restrict the everyday activities of the persons involved, nor imply undesired monitoring of or intrusions into their professional or personal life.

Article 37.- Adoption of Protection Measures.- The Directorate-General of the Protection System, in accordance with the binding judgment issued by the Technical Committee of the Protection Mechanism, shall adopt and order compliance with the protection measures recommended by the latter. The adoption of the measures shall be based on the risk analysis and the context in which the threat may take place, and the fact that said threat is linked to the activity performed by the person receiving protection.

Article 38.- Establishment of the Protection Measures.- The type, scope and characteristics of the protection measures which the Technical Committee of the Protection Mechanism may adopt shall be formulated under the respective Protocols which, in compliance with this law, shall be created by the Secretariat of State in the Offices of Human Rights, Justice, Governance and Decentralization via the Directorate-General of the Protection System, taking into account the recommendations by the National Council for the Protection of Human Rights Defenders.

The Protocols adopted shall take into consideration the existing differences within the protected groups, such as gender, age, ethnicity, socio-economic status, sexual orientation and gender identity, urban and rural geographic differences, as well as any other condition or situation which should be treated in a differentiated manner.

Article 39.- Duration of the Protection Measures.- The Technical Committee of the Protection Mechanism shall determine the duration of the protection measures in accordance with the risk analysis previously conducted.

Article 40.- Review of the Protection Measures.- Every six (6) months, the Technical Committee of the Protection Mechanism shall conduct a new analysis, with the objective of measuring the risk level of the persons receiving protection and, if necessary, adapt the measures issued. Notwithstanding the aforesaid, the Directorate-General of the Protection System may request ex officio or upon the request of the person involved a review of the protection measures implemented.

When a review of the aforesaid protection measures is requested by the Directorate-General of the Protection System, the latter shall do so in writing and present the reasons for said request. When the review is presented by the person concerned, his/her direct family members or the organization representing him/her, this shall likewise be done in writing, specifying whether the request is for the measures to be extended, altered or revoked, as applicable.

Regardless of the Resolution adopted by the Technical Committee of the Protection Mechanism, this shall be notified by the Directorate-General of the Protection System to the person involved or the corresponding authority, for the relevant purposes.

CHAPTER II

Procedure to Receive, Adopt and Implement Protection Measures

Article 41.- Procedure to Receive Protection Measures.- Any person, whether natural or legal, who benefits from this Law may likewise request the intended protection from the Directorate-General of the Protection System free of charge.

This request is presented in person, without the need of a power of attorney nor any other formality, orally or in writing, via any means of communication, at times or days inside or outside the hours of operation. When the person requesting protection may be impeded due to serious/exceptional causes, the request may be presented on his/her behalf by family members, third parties, an organization representing him/her or any authority that may be aware of his/her risk situation. In any event, the request shall be formalized in writing as soon as possible.

Article 42.- Locations Without Offices of the Directorate-General of the Protection System.- In those locations where there may not be offices of the Directorate-General of the Protection System or in situations of emergency or at holidays or times outside the hours of operation, and there is a need to adopt urgent protection measures, said measures may be adopted by the Secretariat of State in the Security Office via the Preventative Police or, failing this, the competent authority for security matters. The aforesaid is without prejudice to referring the dossier within a period of twenty-four (24) hours to the Directorate-General of the Protection System so that the latter proceeds with the procedure established in this Law and the corresponding regulatory legislation.

The Secretariat of State in the Security Office, via the Human Rights Department and in coordination with the Directorate-General of the Protection System, shall create the respective protocols for said urgent responses.

CHAPTER III

Ordinary and Extraordinary Processing of the Protection Measures

Article 43.- Receipt of Requests.- Once the request for protection measures is received, the Directorate-General of the Protection System shall review the following items in order to initiate the proceedings:

  1. That the person requesting protection or the person for whom protection is requested is amongst the sector of people to which this Law offers protection;
  2. That there is consent on the part of the potential person to protect, except if there are serious and/or exceptional grounds;
  3. That there is a causal link between the risk situation and his/her activity as a human rights defender, or as a worker in the case of journalists, media workers and justice operators; and,
  4. That there is evidence of the risk situation.

Article 44.- Processing the Request.- In the event that the requirements previously listed are met, the Directorate-General of the Protection System shall issue a Resolution, without any further delay, determining whether said request should be processed ordinarily or extraordinarily, depending on whether an imminent risk exists or not.

Article 45.- Extraordinary Processing.- When there are facts to determine the imminent risk, that is, the existence of threats or aggressions of immediate fulfillment, within the following twenty-four (24) to seventy-two (72) hours which could seriously affect the life, physical integrity or personal freedom of the requesting person, the Directorate-General of the Protection System shall urgently order in favor of the requesting person and issue the pertinent instructions to the Secretariat of State in the Security Office, for said measures to be implemented within a timeframe of no more than eight (8) hours following the receipt of the Resolution decreeing the respective measure.

For the implementation of the urgent measures, it is necessary to have the consent of the person to be protected, which may be given in person, by telephone or any other channel of communication, and the Directorate-General of the Protection System shall keep a written record of said consent. When the authority implementing the measures has contact with the person to be protected, it shall obtain the consent in writing, unless this is impossible due to serious and/or exceptional grounds. In this event, consent may be granted by his/her spouse, partner, daughter, son or any family member within the fourth degree of kinship and second of affinity.

The validity of the urgent measure shall be maintained until the Technical Committee of the Protection Mechanism determines its modification or cancellation after conducting a risk analysis, which must be made within one (1) or two (2) subsequent weeks.

Article 46.- Ordinary Processing of the Request for Protection Measures.- The Directorate-General of the Protection System shall inform the members of the Technical Committee of the Protection Mechanism of the cases to be processed ordinarily and the latter shall meet weekly in order to conduct the respective assessment of the risk in each case.

Article 47.- Risk Analysis.- The Technical Committee of the Protection Mechanism, with the information at its disposal, shall determine the risk situation based on the threats, vulnerabilities and capabilities of the person involved.

If the information or documentation initially given were insufficient to issue a risk analysis, the Directorate-General of the Protection System shall request the presence of the possible involved person and/or his/her family members or the organization representing him/her, or request further information.

While the requested additional information is being obtained, the Directorate-General of the Protection System may request the Technical Committee of the Protection Mechanism to issue interim measures, which shall serve to protect the person while the final measures are being determined.

In accordance with the respective Protocol, the Technical Committee of the Protection Mechanism shall make a risk assessment in each case in order to determine the level, whether moderate, serious or very serious, and determine the necessary protection measures. In all cases, the requesting person or his/her representative shall be heard, with a view to reaching an agreement on the measures to be adopted.

Risk analysis in the Ordinary Processing shall be conducted by the Technical Committee of the Protection Mechanism in a period of between two (2) to four (4) weeks.

Article 48.- Implementation of Protection Measures.- The implementation of protection measures ordered by the Technical Committee of the Protection Mechanism shall be implemented by the Directorate-General of the Protection System within a period of no more than forty-eight (48) hours following the receipt of the Resolution decreeing the respective measure.

The Directorate-General of the Protection System, depending on the type of protection measures decreed, shall coordinate with the pertinent public authorities, who are obliged to provide the necessary institutional resources, as well as those additional ones which may be provided by the Directorate-General of the Protection System.

Article 49.- Communication and Assessment of the Protection Measures.- The Technical Committee of the Protection Mechanism shall:

  1. Immediately communicate the Resolution granted by the Directorate-General of the Protection System to the institution or organization which may have referred the case, to the person requesting protection and/or receiving the Protection Measure;
  2. Ensure the informed consent of the beneficiary(ies), which may be granted in person, by telephone or by any other communication channel, always keeping a written record unless doing so is impossible due to serious and/or exceptional grounds. In that event, consent may be granted by his/her spouse, partner, daughter, son or any other family member within the fourth degree of kinship and second of affinity;
  3. Communicate the Resolution granted by the Directorate-General of the Protection System to the authorities, who shall execute the protection measures within a period no longer than eight (8) hours in extraordinary cases and no longer than forty-eight (48) hours in ordinary cases; and,
  4. Follow up on the implementation of the measures granted and determine their level of compliance and efficiency and order the corrective measures which may be deemed necessary.

Article 50.- Ex officio.- In accordance with the respective Protocols, the Technical Committee of the Protection Mechanism may decree ex officio protection measures which are preventive, reactive and urgent with a view to guarantee the life and the integrity of human rights defenders, journalists, social communicators and judicial officers, when the risk situation is a causal consequence of their work as rights defenders and upholders of the Law.

Article 51.- Referral to the Prosecution Authorities.- In the event that the Technical Committee of the Protection Mechanism becomes aware of an alleged commission of a crime, it shall direct the requesting and/or involved person to make a legal report of said facts before the corresponding Prosecutor´s Office. The aforesaid without prejudice to the obligation on the part of the Directorate-General of the Protection System to communicate officially with the competent authorities within a period of twenty-four (24) hours.

Article 52.- Implementation of Precautionary and Provisional Measures of the Inter-American Human Rights System.- The compliance with the precautionary and provisional measures of the Inter-American Commission on Human Rights and the Inter-American Court of Human Rights respectively is the competence of the National System for the Protection of Human Rights Defenders, which shall coordinate with the Attorney-General of the Republic as the representative of the State before the Inter-American System for the Protection of Human Rights the receipt and processing of said measures.

When the respective notification is received, the Attorney-General of the Republic shall immediately transfer to the Directorate-General of the Protection System the mandate issued by the Inter-American Commission on Human Rights or the Inter-American Court of Human Rights, with the objective to implement it in the timeframes, channels and manner determined by the latter.

The Technical Committee of the Protection Mechanism shall perform an additional risk analysis with the objective of determining whether the protection measures ordered by said bodies are sufficient to prevent irreparable damage to their rights, ensuring at all times the informed consent of the persons involved, as well as their family members or the organization representing them.

Neither the Directorate-General of the Protection System nor the Technical Committee of the Protection System may suspend, revoke, or in any other manner reduce the protection granted by the precautionary or provisional measures of the Inter-American Commission on Human Rights or the Inter-American Court of Human Rights, respectively.

Article 53.- Obligation of Government Bodies, Institutions and Agencies to Cooperate.- The three (3) Powers of the State and other institutions are obliged to facilitate, with a preferential and urgent character, the National System for the Protection of Human Rights Defenders, with the objective of complying with this Law, as well as with the decisions of the bodies of the Inter-American System for the Protection of Human Rights.

CHAPTER IV

Filing of Appeals against the Resolutions

Article 54.- Presentation of objections to the decisions of the Technical Committee of the Protection Mechanism.- Any person requesting or receiving protection who may not agree with the decisions of the Technical Committee of the Protection Mechanism has the right to challenge said decision before the Directorate-General of the National Protection System.

The appeals filed shall be resolved in a preferential and urgent manner, always based on the pro persona principle, within a period of twenty-four (24) hours, through the procedure established by the Law on Administrative Procedures.

Article 55.- Request for New Facts.- In the event that the final resolution determines not to approve the request, the requesting party shall have the right to file a new request for protection in the event that there is additional information or the appearance of new circumstances.

CHAPTER V

Sanctions

Article 56.- Responsibility of Public Servants and Employees.- Resolutions and recommendations issued within the framework of this Law are mandatory.

Public servants who due to omission or negligence may prevent the application of the protection measures in order to guarantee the life, integrity and security of the people subject to this Law, shall be committing the crime of violating the duties of public servants and others which may be applicable depending on the case, proceedings which shall be initiated ex officio by the Attorney-General´s Office. This without prejudice to the corresponding civil and administrative responsibilities.

Article 57.- Referral to the Attorney-General's Office.- The Secretariat of State in the Offices of Human Rights, Justice, Governance and Decentralization, by means of the Directorate-General of the Protection System, shall refer ex officio and immediately to the Attorney-General's office the claim in those cases in which there is evidence of non-compliance with the obligations arising from this Law on the part of public servants and employees and any civilian or military authority within the scope of this Law, for the purpose of proceeding to file the corresponding legal action.

SECTION IV

Technical and Financial Assistance

CHAPTER I

Cooperation Agreements

Article 58.- Cooperation Agreements.- The Secretariat of State in the Offices of Human Rights, Justice, Governance and Decentralization, via the Directorate-General of the Protection System, must sign cooperation agreements for the purpose of achieving the objective of guaranteeing the life, integrity, freedom and security of human rights defenders, journalists, media workers and justice operators.

It may sign said agreements with national and international humanitarian organizations and institutions and with other countries, following the corresponding legal channels which may provide resources, technical assistance and even asylum or refuge to safeguard the life and physical and psychological integrity of whoever may need it.

Article 59.- Objectives of the Cooperation Agreements.- Cooperation agreements have, among others, the following objectives:

  1. Technical and financial assistance to the Secretaries of State and government institutions involved in the enforcement of this Law;
  2. Technical and financial assistance to civil society organizations engaged in the matters covered by this Law;
  3. Strengthening of the capacities of the staff at the Directorate-General of the Protection System and the Technical Committee of the Protection Mechanism to be applied in their various working areas;
  4. Strengthening of the Secretariat of State in the Security Office with regard to human rights defence;
  5. Reciprocal collaboration and assistance with public and private institutions;
  6. Promotion, study, analysis, investigation and development of strategies, actions, systems and methodologies which integrate best practices in prevention and protection;
  7. Academic research, promoting legislation and necessary legislative reforms in order to improve the situation of human rights defenders, journalists, social communicators and judicial officers, as well as groups in a vulnerable situation; and,
  8. Any other that the parties may agree on for the enforcement of this Law.

CHAPTER II

Transparency and Access to Information

Article 60.- Access to Public Information.- Access to and the dissemination of information related to this Law shall be in compliance with the provisions of the Law on Transparency and Access to Public Information.

The resolutions by means of which the Directorate-General of the Protection System may grant preventative measures, protection measures and urgent protection measures are considered classified information, therefore the applicable procedure must be followed.

Article 61.- Presentation of Reports.- Any information regarding this Law with respect to individual cases shall not be included in public reports. Special and annual reports, to which this Law makes reference based on the subject matter, shall be general in nature.

TITLE V

Final and Temporary Provisions

Article 62.- Drafting of Regulations and Protocols of the Law.- Within a period of three (3) months as of the date of entry into force of this Law, the Secretariat of State in the Offices of Human Rights, Justice, Governance and Decentralization, and the National Commission on Human Rights as an advisory body, shall issue the respective regulations and protocols for its implementation.

Within that same period, the Department of Human Rights of the Secretariat of State in the Security Office shall draft the protocols pertaining to its specific functions established under this Law.

Article 63.- Call for Election of the Members of the National Council for the Protection of Human Rights Defenders.- The Secretariat of State in the Offices of Human Rights, Justice, Governance and Decentralization shall convene, within a timeframe not exceeding thirty (30) days as of the publication of this Law, the constituent sectors of the National Council for the Protection of Human Rights defenders, with the objective of holding the general assemblies in order to elect their respective main and substitute representatives. Likewise, this authority shall require the remaining institutions to accredit their respective representatives.

Article 64.- Protection Measures for Justice Operators.- The institutions of the judicial sector shall make modifications to their own budgets in order to include the item of protection measures for their officers.

With the objective of guaranteeing the independence of justice operators, the Judicial Power and the Attorney-General´s Office shall progressively organize a protection mechanism for judges, magistrates, public attorneys and prosecutors, in accordance with the principles, risk analysis and standards established by this law.

The Directorate-General of the Protection System shall collaborate with the institutions in the judicial sector so that the latter may formulate their budgetary allotments in an efficient and realistic manner with respect to the financial situation and context of the country.

Article 65.- Budget of the National Protection System.- For effective compliance with this Law, the Secretariat of State in the Finance office is instructed to allocate the adequate and necessary financial resources from the General Budget of the Republic. Likewise, it shall allocate complementary budget items.

Likewise, the financing for the National System for the Protection of Human Rights Defenders is comprised of the following resources and assets:

  1. Contributions and subsidies from institutions;
  2. Donations, estates and bequests, as well as national and international cooperation by legal means, by natural or legal persons, whether private or public, which shall be accounted for by means of a special report in accordance with the regulations and procedures governed by the High Court of Auditors and the institution or person granting the cooperation;
  3. Those granted by special laws; and,
  4. Others that may be obtained by other means.

Article 66.- Creation of a Protection Fund.- The Special Fund for the Protection of Human Rights Defenders, Journalists, Media Workers and Justice Operators is hereby created, which shall be immediately funded with the resources available under the Population Security Fund once this Law comes into force. The description and implementation of said fund shall be subject to a special regulation.

Article 67.- Continuity in the Operability of the National Council for the Protection of Human Rights Defenders.- In order to guarantee the continuity of the processes developed by the National Council for the Protection of Human Rights Defenders, two (2) representatives of Human Rights organizations of the First Council established shall be kept in their positions and only those remaining shall be replaced.

Article 68.- The College of Judges.- The representation in the National Council for the Protection of Human Rights Defenders by the College of Judges and Magistrates is understood to be conferred to the College of Judges and Magistrates of Honduras as well as the Association of Judges for Democracy, who shall rotate the main and substitute roles for the time that they remain on the Council.

Article 69.- Validity.- This Decree shall come into force as of its publication in the Official Gazette.

Given in the City of Tegucigalpa, municipality of the Central District, at the Hall of Sessions of the National Congress, on the sixteenth day of the month of April of the year two thousand and fifteen.

Mauricio Oliva Herrera

PRESIDENT

Mario Alonso Pérez López

SECRETARY

Román Villeda Aguilar

SECRETARY

To the Executive Power.

Therefore: To be executed.

Tegucigalpa, municipality of the Central District, May 14, 2015.

Juan Orlando Hernández Alvarado

President of the Republic

The Secretary of State in the Offices of Human Rights, Justice, Governance and Decentralization.

Rigoberto Chang Castillo


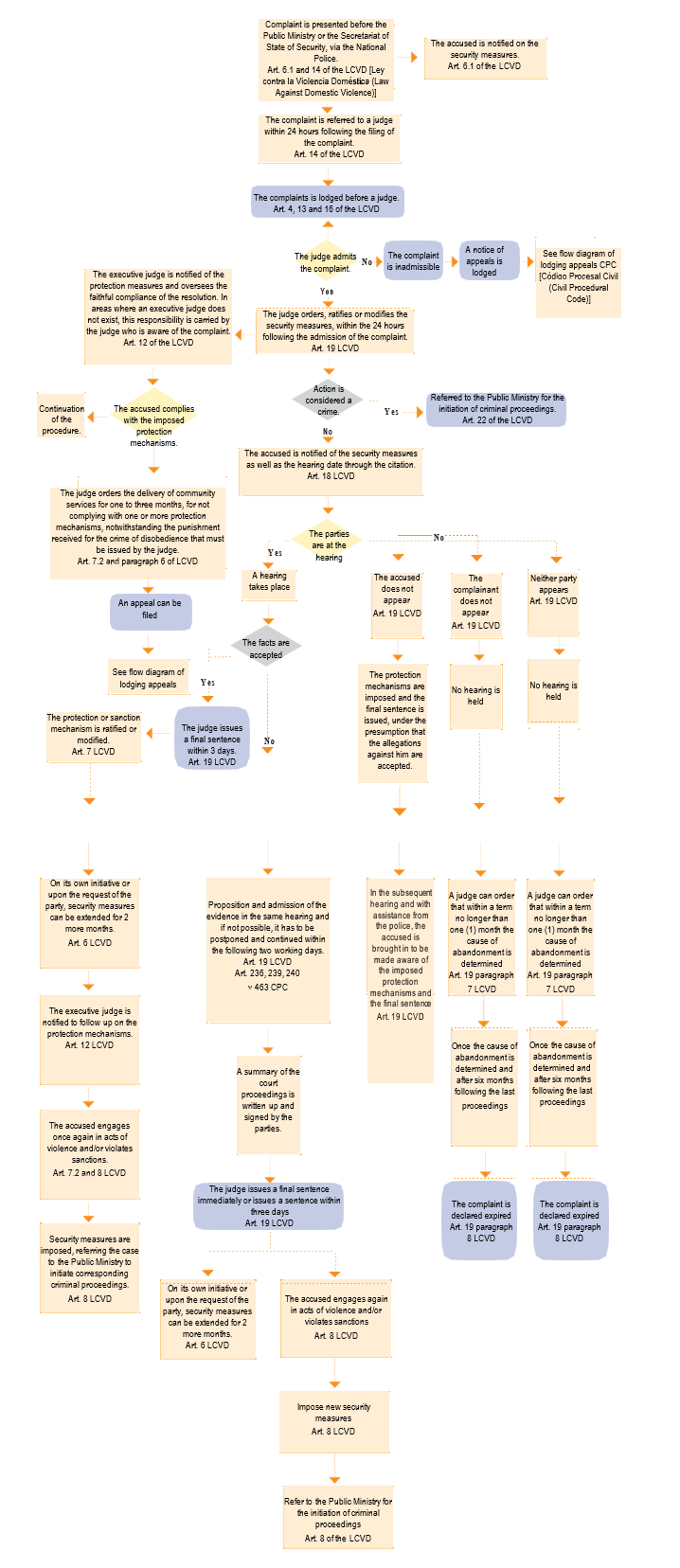
Honduras. 2006. Ley Contra la Violencia Doméstica con sus Reformas.

Unofficial Translation Provided by the Translation Bureau, Public Services and Procurement Canada

Attachment 2

LAW AGAINST DOMESTIC VIOLENCE WITH ITS AMENDMENTS

INTRODUCTION

The Domestic Violence Act was enacted in September 1997 and entered into force in February 1998, three months after its publication in La Gaceta [Official Gazette].

This publication of the Law Against Domestic Violence includes the amendments approved by the National Congress on 1 September 2005, which entered into force on the day of their publication in the Official Gazette: 11 March 2006.

Although the proposed amendments were the result of years of work and consensus by the Interinstitutional Commission for Monitoring the Implementation of the Law Against Domestic Violence, the pressure exerted by certain sectors forced their approval when in-depth discussion and agreement was still required with the National Congress deputies on some aspects that, in the course of the discussion, were amended from the original bill. Thus, the amendments were approved in haste within one political year, a few months before general elections were held in the country.

Under these conditions, some obvious transcription errors were also made and were reproduced literally for publication in the Official Gazette. In this publication, those errors are indicated by means of footnotes, with the official text preserved.

In the Official Gazette publication, moreover, chapter titles were deleted, which means that in the amended edition of the Law Against Domestic Violence, they do not appear and only the articles are considered.

The Law was almost totally amended as established in Article 1 of Decree No. 250-2005: "Amending the LAW AGAINST DOMESTIC VIOLENCE contained in Decree No. 132-97 of 11 September 1997 and published in the Official Gazette on November 15th of that same year, in its Articles 3, 4, 5, 6, 7, 8, 9, 10, 11, 12, 13, 14, 15, 16, 17, 18, 19, 20, 21, 22 and 23; Articles 20-A and 20-B are further added ..."

The amendments introduced significant progress in the Law, including the sanction of the act motivating the reporting of domestic violence, the introduction of coordination and monitoring mechanisms, increased length of penalties and other measures whose due application will depend on the will of the State institutions vested with the responsibility to contribute to preventing, punishing and eradicating violence against women.

DECREE No. 132-97

Official Gazette No. 28, 414 of 15 November 1997

THE NATIONAL CONGRESS:

CONSIDERING: That the Constitution of the Republic states the following in Article 59: "The human person is the highest purpose of society and the State. All are required to respect and protect it. The dignity of the human being is inviolable."

CONSIDERING: That Article 2 (e) of the Convention on the Elimination of All Forms of Discrimination against Women establishes the commitment of States Parties to adopt all appropriate measures to eliminate discrimination against women practised by any person, organization or company.

CONSIDERING: That the preamble to the Convention for the Prevention, Punishment and Eradication of Violence against Women recognizes that violence against women is an offence against human dignity and a manifestation of the historically unequal relationships of power between women and men.

CONSIDERING: That, in accordance with Article 60 of the Constitution of the Republic, all humans are born free and with equal rights; there are no privileged classes and all Hondurans are equal before the law; however, since we are shown in practice that there is a marked and constant breach of the spirit of the same, it has become necessary to prevent, punish and eradicate domestic violence against women.

CONSIDERING: That the State of Honduras is a signatory to the two most important conventions on the subject, and that it has become imperative to amend the current legal order to adjust it to the spirit of the same, thereby ensuring actual equality between men and women in the exercise of their rights.

CONSIDERING: That according to Article 111 of the Constitution of the Republic, family, marriage, motherhood and childhood are protected by the State; therefore, the latter is obliged to adopt flexible and efficient measures that prevent, combat and eradicate violence against women.

DECREE No. 250-2005

Official Gazette No. 30,950

11 March 2006

THE NATIONAL CONGRESS,

CONSIDERING: That it is the responsibility of the State to guarantee life, safety and other rights of all persons listed in the Constitution of the Republic, international treaties and laws.

CONSIDERING: That, in accordance with Article 111 of the Constitution of the Republic, family, marriage, motherhood and childhood are protected by the State.

CONSIDERING: That the Law Against Domestic Violence was issued by means of Decree No. 132-97 dated 11 September 1997 and published on November 15th of the same year.

CONSIDERING: That it is necessary to amend the Law Against Domestic Violence in order to eliminate certain loopholes that have been identified in that legal text, and to thus obtain a comprehensive law that will help eradicate domestic violence in our country.

THEREFORE DECREES THE FOLLOWING:

LAW AGAINST
DOMESTIC VIOLENCE

Article 1.
The provisions of this Law are public policy, of inescapable observance and protect the physical, psychological, patrimonial and sexual integrity of women against any form of violence on the part of their spouse, former spouse, common-law partner, former common-law partner or any partner in a couple-type relationship in which there is or has or has not been, cohabitation; the foregoing relationships include past or current dating relationships. The rights enshrined herein are universal.

All acts of discrimination and domestic violence against women shall be punished in accordance with this law, the Inter-American Convention for the Prevention, Punishment and Eradication of Violence against Women, the International Convention on the Elimination of All Forms of Discrimination against Women, and such others as may be signed in the future on this subject.

Article 2.
The State shall adopt as public policy such measures as are necessary to prevent, punish and permanently eradicate domestic violence against women. It shall therefore promote and implement, where appropriate, the commitments and policy guidelines outlined below:

  1. Promote and implement interrelated and global measures that include both short- and long-term solutions that contribute to the prevention and eradication of violence against women;
  2. Provide immediate assistance and protection to women who suffer domestic violence, promoting the creation of new public services and strengthening existing ones;
  3. Develop, with direct participation by local or municipal governments, governmental actions plans, which must be agreed upon with the various Honduran civil society organizations, welcoming their initiatives and recovering their experiences. These plans must be periodically reviewed and evaluated; and,
  4. Such others as are necessary to guarantee full enjoyment of the rights and freedoms of women.

Article 3.
The principles of public action, freedom from cost, speed, secrecy, orality and diligence shall be observed.

Article 4.
The filing of a complaint and imposition of the safety measures referred to in this Law shall not require representation by a legal professional; however, in the subsequent course of the proceedings, the services of such professionals shall in fact be necessary.

To guarantee freedom from cost for the complainant, institutions—whether governed by public or private law—that carry out programs to legally assist women affected by domestic violence, such as the Public Prosecutor's Office, legal professionals from the Family Counselling Offices or any State institution or non-governmental organization, must attend to and provide timely legal services to complainants 24 hours a day and 365 days a year.

Prosecutors, by appearing in court, shall act on behalf of the affected party.

For the purposes of this Law, all witnesses are fit to make a statement, and proceedings may take place 24 hours a day and 365 days a year.

The procedure to be applied shall be oral.

Article 5.
The following meanings shall apply for the purposes of this Law:

  1. Domestic Violence: All patterns of conduct associated with a situation of unequal exercise of power that is manifested in the use of physical, psychological, patrimonial and/or economic and sexual violence; and
  2. Unequal Exercise of Power: All behaviour aimed at affecting, compromising or limiting free development of the personality of the woman for reasons of gender.

The following are considered forms of domestic violence:

  1. Physical Violence: Any action or omission that damages or impairs the bodily integrity of a woman that is not criminalized in the Criminal Code;
  2. Psychological Violence: Any action or omission whose purpose is to degrade or control the actions, behaviours, beliefs and decisions of a woman through intimidation, manipulation, direct or indirect threat, humiliation, isolation, confinement or any other conduct or omission involving injury to her integral development or self-determination, or that causes emotional harm to a woman, lowers her self-esteem, impairs or disturbs her healthful development, through the exercise of acts of discrediting a woman, contempt for personal value or dignity, humiliating or debasing treatment, monitoring, isolation, insults, blackmail, degradation, ridicule, manipulation, exploitation or threats to take children away, among others;
  3. Sexual Violence: Any conduct involving threat or intimidation that affects the integrity or sexual self-determination of women, such as unwanted sexual relations, denial of contraception and protection, among others, provided that such actions are not classified as a crime in the Criminal Code; and,
  4. Patrimonial and/or Economic Violence: Any act or omission involving the loss, transformation, negation, removal, destruction or retention of objects, personal documents, movable property and/or real estate, securities, rights or economic resources used to meet the needs of a woman or family group, including impairment, reduction or negation affecting a woman's income or non-compliance with support obligations.

Article 6.
Mechanisms of protection have been established to protect or restore the rights of women who suffer from domestic violence. These consist of: security measures, preventive measures, and precautionary measures.

  1. Security Measures: Those aimed at preventing and stopping violence in any of its forms and preventing further harm. They are imposed by the competent judge, the Public Ministry (Ministerio Público) or the Secretariat of Security (Secretaría de Estado en el Despacho de Seguridad) through the National Police, ex officio, when charges are laid.

    The security measures are as follows:

    1. Temporarily separate the accused from the household that he shares with the complainant. The accused shall take with him only his personal effects and tools of work and/or study. The safety, health and life of the victim shall take priority over the right of the accused to occupy the home.
    2. Prohibit the accused from going to the home, place of work or other locations habitually frequented by the complainant, provided that this measure does not interfere with the accused’s employment or study relationships. In order to guarantee the execution of this measure, when the accused’s place of work is located in the home that is shared with the complainant, the judge shall impose measures appropriate to the particular situation, while still ensuring the full security of the complainant.
    3. Detain for a period of no more than twenty-four (24) hours the accused if apprehended in flagrante delicto.
    4. Prohibit the accused from carrying out acts of intimidation or disturbance against the woman, against any member of the family group or persons related to the complainant.
    5. Immediately confiscate temporarily any weapons in the possession of the accused. The judge hearing the case may order such a measure at any time. In all cases the arms seized shall be forwarded to the competent Court. and will be handed over to:

      e.1. the accused, once the measure imposed has expired and been duly complied with, if the weapon in question is not a prohibited weapon and it is legally possessed. If the non-prohibited weapon does not have a valid registration, it shall be forwarded immediately to the Departmental Headquarters of the Preventive Police. The mere possession of a prohibited weapon, ammunition or explosive or a prohibited object is grounds for it to be seized and sent to the Public Ministry.

      e.2. to the supervisor or employer of the accused where the weapon in question is a service weapon used by the accused in the performance of his work. The supervisor or employer shall confirm its legitimate possession and take responsibility for compliance with the measures ordered by the judge, so as to ensure that the accused does not have said weapons in his possession outside of his daily work.

      Weapons that have been seized and not reclaimed once the order has expired shall be sent to the evidence warehouse of the Public Ministry.

    6. The Secretariat of Security may revoke, suspend or cancel permits to carry firearms when they are used in acts of domestic violence.
    7. Reintegrate back into the home the woman who has had to leave the home for reasons of personal safety or the safety of the family group, and arrange for return of goods belonging to her and to the household. In this case the measure set out in clause a) above shall be imposed immediately unless the complainant is opposed thereto.
    8. Enter or raid the home without the need for any [judicial] proceedings in case of an offence in flagrante delicto or by court order in the event that the accused fails to comply with the measure established in clause a) above. In flagrante delicto means to arrest the person at the moment of committing the offence in order to prevent further harm.
    9. When the woman is obliged for reasons of safety to leave the home she shares with the accused, she can take with her some goods to ensure the well-being of herself and the family group.
    10. The institutions that have been informed of the charges shall send the affected woman to a secure home.

      The State, through the National Women’s Institute (Instituto Nacional de la Mujer (INAM)), the Secretariat of Justice (Secretaría de Estado en los Despachos de Gobernación y Justicia) and municipal administrations, undertake to establish temporary shelters and houses of refuge in order to provide immediate protection to women affected by domestic violence and their dependent children.

      The judges, the Public Ministry and the Police shall inform the corresponding police station or precinct about the measures taken so that they may provide immediate care to the affected woman.

      In cases where security measures are imposed by the Public Ministry or the National Police, these institutions shall submit the proceedings to the competent court within the 24 hours following.

  2. Preventive Measures: These measures are aimed at preventing a repetition of the domestic violence through re-education of the accused and strengthening the self-esteem of the woman. These measures are as follows:

    1. Order the compulsory attendance of the accused at re-education services provided by the closest Family Counselling Agency (Consejería de Familia) trained in gender perspective, or any natural or legal person trained in this type of counselling and authorized by the Secretariat of Health (Secretaría de Estado en el Despacho de Salud).
    2. Order the referral of the woman and, where appropriate, her immediate family, to a Family Counselling Agency or other agency as described in the preceding clause.

    The Family Counselling Agency or person authorized to provide this type of service shall report monthly on the provision of the service and shall provide an expert opinion to the court that ordered the measure concerning behavioural changes. Failure of the accused to attend two sessions, without duly proven reasons of unforeseeable circumstances or force majeure, shall be counted as contempt of court.

    When the foregoing measures are ordered, the employer shall be required to give the employee leave in order that he or she may comply strictly with the orders imposed and decreed by the competent court, without prejudice of any kind to the employee’s work situation.

  3. Precautionary Measures: These measures seek to ensure the accused’s ability to fulfil family responsibilities and will be imposed only by the competent court or tribunal in cases that are submitted to it either directly or by referral, and may consist of one or more of the following:

    1. Establish a provisional support payment, the amount of which shall correspond to the needs of the recipient. In establishing the amount of the payment, the court shall take into account not only the formal revenues of the accused but also those inferred on the basis of his lifestyle, in accordance with the provisions of the Family Code (Código de Familia). These support payments shall be remitted in advance and be paid in daily, weekly, biweekly or monthly instalments as appropriate to the court ordering the measure or any other location as long as the performance is ensured. In the event of failure to comply with this measure, before imposing the corresponding penalty, the accused shall be given a deadline of 24 hours to pay or to remit to the judge the support payments owed. Depending on the case, a temporary embargo will be imposed.
    2. Establish temporary foster care for the minor children of the woman concerned, which may also be awarded to third parties at the request of the mother. Where appropriate a special regime of visits by the father may also be established.
    3. Temporarily arrogate the use and enjoyment of the family home and household of the woman. In order to ensure compliance with this measure, both members of the couple shall be prohibited from entering into contracts or actions concerning any real property acquired during the relationship of the couple, even where these have been registered in the name of one of them and their ownership is duly accredited. The competent court shall send an urgent communication or notice to the Register of Real and Mercantile PropertyFootnote 1, [and] to the corresponding public or private agency such as: employers’ associations, co-operatives, municipal administrations or corporations, PROLOTE (Lot Legalization Program), FONAPROVI (National Fund for Production and Housing), INJUPEMP (Pension Institute for Public Employees), IMPREMA (Teachers’ Pension Fund), or others, so that in no more than 48 hours the precautionary measure imposed by the court may be strictly complied with. In these cases, entries in the Property Register shall be exempt from any type of tax.

      Contracts or actions concerning movable goods are prohibited, as is their removal from the shared residence to any other place. Excluded from this last provision is the woman who, for her own good and at her request, is the one to leave the shared residence; in this case she may take with her some goods to ensure her well-being and that of the family group. The judge accompanied by the clerk of the court shall make an inventory of said goods, both at the time of issuing the order and at the time of its suspension.

      The precautionary measures may be imposed without prejudice to the right of the complainant to take actions to guarantee permanently the family responsibility of the accused.

The mechanisms of protection are not subject to appeal.

These mechanisms are temporary in nature. Their duration shall be not less than two months and not more than six months. The preventive measures shall have a duration of two months for women and three months for men, but may be extended in accordance with the diagnostic report issued by the family counsellor. The competent court, on its own initiative or at the request of the complainant, may extend one or more of the security and precautionary measures for a period of two months and only once, if it deems it advisable to do so.

The judge may at any time modify the mechanisms of protection imposed.

Article 7. The aggressor who, pursuant to this law, commits acts of domestic violence without causing damages defined as offences in the Penal Code (Código Penal), shall be penalized as follows:

  1. Community service for a period of one to three months, if the complaint is upheld.
  2. Community service for a period of one to three months in case of failure to comply with one or more of the mechanisms of protection ordered, without prejudice to any penalty which may be imposed for the offence of contempt of court.

The community service shall consist of a profession, function or work activity different from that ordinarily performed by the accused and shall be equivalent to two hours per day, which may be during business or non-business hours. Hours may be accumulated and served during non-business hours of the respective week, as long as the nature of the community service permits.

To ensure that the provisions of the preceding paragraph are complied with, the competent court shall remit to the corresponding Municipal Administration the list of persons subject to such penalties within the first five days of each month. The Municipal Administration shall also report on the attendance and fulfilment of the penalty imposed on the accused within the same period. The Family Counselling Agencies or any other public institution where the accused is complying with measures or performing community service shall be under the same reporting obligations. The complainant may inform the competent court or the execution judge about failure to comply with any mechanism of protection imposed on the accused.

In addition to the foregoing, failure to complete the penalty imposed shall be punishable under Article 346 of the Penal Code referring to the offence of contempt of court. Proceedings will be lodged immediately with the Public Ministry.

The accused who commits acts of violence against property or economic violence, within the meaning of this Law, shall make restitution for costs and repair damages caused to the victim. This compensation includes, but is not limited to, compensation for moving costs, costs of repairs to property, legal costs, medical costs, costs of psychiatric or psychological care, counselling, advice, professional fees of all kinds, lodging, shelter and other similar costs.

Article 8. The aggressor who commits further acts of violence after having complied with the mechanisms of protection and once a final sentence has been ordered, will be subject to security measures in accordance with Article 6(1) of the present Law; the case will be forwarded to the Public Ministry for the appropriate actions under criminal law.

Article 9. When the woman is the active subject of the domestic violence within the meaning of this law, either the competent courts or the Public Ministry or the Secretariat of Security, under the best criterion, may impose the measures set out in clauses b), d) and e) of Article 6(1), provided that this does not prejudice the studies or the work of the [female] accused and subject to ratification or modification by the competent court.

The other security measures may be imposed on the [female] accused solely by the competent courts, provided that it has been proven that the aggression in question was not a response to aggression suffered by the woman at the hands of the alleged victim of the attack. The judge may seek specialized advice in this regard if necessary.

Article 10. If it is established that the domestic violence committed by the woman is a response to aggression suffered but not reported by the woman of her own will, that is to say the failure to lay charges was not the result of coercion, fear or other restriction, the competent judge shall apply the security measures enumerated at c), d) and e) of Article 6(1) of this Law to both members of the couple.

In this case, the security measures imposed may be extended only once without such extension having to be requested by one or both members of the couple as a result of the specialized risk diagnostic by the specializedFootnote 2 responsible for the case.

If domestic violence persists from both parties, the competent judge, pursuant to the Law, shall, if both partners live under the same roof, impose a temporary separation from the shared home of one of the members of the couple, preferably the man, to prevent the cohabitation degenerating into harm of increasing seriousness. The duration of this measure shall not exceed six months, during which time both parties shall come to an agreement on the desirability of maintaining the relationship. This agreement shall be communicated jointly to the judge who imposed the measure.

Article 11.
Whosoever compliesFootnote 3 with one or more of the security measures imposed shall be punished as provided for in Article 7 of this Law.

Article 12.
Monitoring and control of the implementation of protection mechanisms, extension of measures and sanctions imposed by the Courts, shall be the responsibility of an Enforcement Judge, who shall ensure full compliance with the resolutions and also impose the appropriate sanctions in case of non-compliance with the protection mechanisms. In places where there is no Enforcement Judge, this responsibility shall rest with the judge who is hearing the complaint.

The judge hearing a complaint that is declared admissible shall impose the appropriate sanction according to Article 7, paragraph 1 hereof.

These officials shall be responsible for the referral of proceedings to the Public Ministry in case of breach of the sanctions imposed and/or where a crime is constituted.

Article 13.
The special jurisdiction of domestic violence is to be created, which shall be aware of and shall implement the provisions of this Law, and which shall operate through the specialized courts and tribunals in various regions of the country according to specific requirements.

When the specialized courts and tribunals are created, their application will be the responsibility of the Family Courts, the Departmental or Sectional Courts of First Instance and the Magistrates’ Courts. Where applicable, the respective Courts of Appeal shall hear appeals.

Article 14.
In accordance with Article 6 above, both the Public Ministry and the Secretariat of State for Security must impose the security measures and refer the case to the appropriate court within twenty-four (24) hours of receiving it.

Appropriate levels of coordination must be established between the competent court, the Secretariat of State for Security and the Public Ministry to ensure that service is provided twenty-four (24) hours a day.

Article 15.
Non-governmental organizations and the National Commissioner for Human Rights must submit cases of which they become aware within the same period stipulated in the preceding article, to the competent Court in keeping with Article 11 or, in its absence, to the Public Ministry or Secretariat of State for Security. Those organizations may suggest the imposition of protective mechanisms that are deemed necessary.

Article 16.
A complaint of domestic violence may be submitted by:

  1. The woman directly affected;
  2. Any household member;
  3. Any official, public employee or professional who, for reasons of his/her duties, is in contact with the woman directly affected or with members of her family group;
  4. State institutions and non-governmental organizations that defend the fundamental rights of women and that in general address family matters and human rights; and
  5. Any person who is aware of the case.

The complaint shall be presented in verbal or written form.

Article 17.
The following are obliged to report and record acts of domestic violence against women of which they become aware during the exercise of their activities: doctors, pharmacists, dentists, dental or medical students, nurses, paramedics, birth attendants, other persons involved in the exercise of psychologicalFootnote 4 professions, or health-related trades or practices.

Article 18.
The accused must be notified, preferably in person, of any security measures that are handed down.

These notifications shall be made by the Court Clerk or Receiver, who shall read the ruling in full to the accused, and who shall provide the latter at that time, where requested, with a literal copy of the ruling, signed by the notifier. Both acts must be indicated in the proceedings, as well as the location, date and time of the notification.

The notification shall be made at the home or workplace of the accused, as indicated by the complainant. If personal notification of the accused cannot be done at the home address, it shall be deemed delivered when presented to anyone over fourteen (14) years of age, or when posted on the door of the house, if there is nobody home, or if there is a refusal to accept it. Such proceedings shall be recorded in the records and shall be signed by the notifier and by the person who receives the document, if applicable.

This notification shall serve as a summons for the accused, informing him/her of the date on which the hearing is to be held in the court hearing the complaint; in addition, the person in question must be informed that he/she may, if desired, attend the hearing accompanied by a legal professional.

Notifications of accused persons shall engender no costs for the complainant.

Article 19.
The competent court shall schedule a hearing within the next twenty-four (24) hours for the ratification or modification of security measures and the imposition of precautionary and preventive measures. No extension of this period will be granted. Judges hearing other cases must give priority to allegations of domestic violence. The hearing shall be presided over personally by the judge hearing the case.

The hearing will be held with the complainant and the accused in attendance. At this hearing, the parties shall express what they will in that order.

When the facts are disputed, the relevant proof shall be admitted and examined within that same hearing; where the dispute is not resolved, the proceedings shall be suspended and continued within the next two (2) working days. No extension of that deadline will be granted. All witnesses are fit to give statements according to the terms of Article 4, paragraph two, of this Law.

Notwithstanding the foregoing, the hearing shall be deemed validly held if only the complainant is in attendance, under the presumption that the accused accepts the facts and the protective mechanisms to be imposed on him.

In the event that the accused fails to appear at the hearing, all protective mechanisms deemed applicable shall be imposed, and final sentencing shall take place. In this case, police support will be required to enforce the appearance of the accused at a subsequent hearing, which shall be held at the time he is brought before the court by the National Police. This hearing will be held for the sole purpose of making him aware of the protective mechanisms imposed and of the final sentence handing down at the hearing that was held with only the complainant in attendance.

No hearing will be held with only the accused in attendance.

If the complainant fails to appear at the hearing indicated by the Court, the Judge may order that within a period not exceeding one (1) month, the necessary investigative measures be carried out to determine the reasons for her failure to appear. If the complaint is deemed abandoned, and once six (6) months have transpired since the last proceedings.

Footnote 5The complaint shall be declared expired.

The Judge shall keep records of all proceedings at the hearing, which must be signed by the parties or only by the complainant if applicable; a final sentence must be handed down at the hearing or within no more than three (3) days where the facts are disputed. If the complaint is declared in order, a ruling shall be handed down imposing the penalty in keeping with Article 7 (1) of this Law.

Article 20.
Appeals shall be granted only with devolutive effect, and shall be filed at the time of notification of the final judgment, in which case the Clerk shall record such appeal in the proceedings, or within the three (3) following days through appearance before the Court that heard the complaint.

Appeals of rulings or orders must be filed at the time of notification or the day after, by appearing before the Court hearing the complaint, without the granting of suspensive effect.

Article 20-AFootnote 6
In order to determine the incidence of domestic violence against women in our society, evaluate the results of this Law and homogenize statistical control, the Public Ministry, the Secretariats of State for Security and Health, and all the public institutions involved in addressing domestic violence, as well as non-governmental organizations and the Courts responsible for enforcing the law, shall use the measuring and control instrument designed and provided by the National Women’s Institute (INAM). All entities shall provide half-yearly “information to the National Women’s Institute (INAM), which must have procedures that allow it to keep up-to-date statistics.Footnote 7

Article 20-B
The National Women’s Institute (INAM) shall be responsible for coordinating the policies aimed at women and, in conjunction with public or private law entities working in this area, shall design a policy with its national action plan to address domestic violence against women as well as the planning and execution of actions aimed at eradicating these behaviours in Honduran society.

The National Plan shall include educational, research, and comprehensive care measures for victims—medical, psychological, legal and social—awareness-raising and training for judges, police, officials and employees of the different public or private institutions that are involved in the prevention, punishment and protection of women suffering domestic violence.

For purposes of disclosure on the scope and objectives of this Act, the action plan must involve social communicators, including promoting new forms of mass communication to delegitimize violence of all kinds against women, to disseminate the contributions of and a positive image of women, and in general to contribute to establishing new relationships between the sexes.

The National Women’s Institute (INAM) shall enter into agreements with legally-recognized non-governmental organizations that operate shelter programs and that provide legal assistance and emotional care to women affected by domestic violence.

Article 21.
The Public Ministry and the Secretariat of State for Security shall be competent to monitor the implementation of and compliance with security measures imposed, with that obligation remaining in place until completion of the hearing to be undertaken by the relevant court. That Court shall also be responsible for the enforcement of and compliance with measures imposed, and should request police assistance if necessary.

Notwithstanding the foregoing, the burden of proof with respect to compliance with the measures imposed rests with the accused; this must be verified by whosoever has the power to enforce compliance with the measures.

Article 22.
If those responsible for enforcing the law determine that an act of domestic violence of which they are made aware constitutes a crime, they shall immediately refer the proceedings to the Public Ministry, leaving an extract of the proceedings in order to impose other protective mechanisms that may apply.

Article 23.Notwithstanding the basic procedural principles established in this Act, women affected by domestic violence shall have the right to:

  1. Request assistance from the National Police, in any circumstances in which their personal safety or that of their family group is threatened;
  2. Request assistance from the National Police, by court order, in enforcing the terms of Article 6 (1) (h) of this Act;
  3. Be respected when being questioned;
  4. Be attended to for the purpose of a report and examination by the Department of Forensic Medicine, when referred by the competent Public Ministry or Court or by any of the equally competent institutions for the purpose of imposing security measures;
  5. Not be subjected to inadequate or unnecessary medical or psychological testing;
  6. Not be subjected to confrontation with the accused unless she is emotionally able to do so.

Article 2.Footnote 8
All provisions that are contrary to this Law are repealed.

Article 3.Footnote 9
This Decree shall enter into force as of the day on which it is published in the Official Gazette.

Done in the city of Tegucigalpa, municipality of the Central District, in the Meeting Hall of the National Congress, on the 1st of September of 2005.

Porfirio Lobo Sosa
President

Juan Orlando Hernández A.
Clerk

Gilliam Guifarro Montes de Oca
Clerk

“Sanctioned under Article 216, paragraph two, of the Constitution of the Republic.”

The effective period of the Law against Domestic Violence was established in Article 25, as follows:

This Law shall enter into effect three months after the date of its publication in the Official Gazette.

Done in the city of Tegucigalpa, municipality of the Central District, in the Meeting Hall of the National Congress, on the 11th of September of 1997.

Carlos Roberto Flores Facussé
President

Roberto Micheletti Bain
Clerk

Salomón Sorto del Cid
Clerk

To the Executive Power

To be executed.

Tegucigalpa, M.D.C., 29 September 1997


Honduras. 1985 (Reformed 2013). Código Penal. Libro II. Título IV. Capítulo V.

Unofficial Translation Provided by the Translation Bureau, Public Services and Procurement Canada

Attachment 3

TITLE IV

CRIMES AGAINST THE CIVIL STATE AND THE FAMILY ORDER

CHAPTER V

INTRAFAMILY VIOLENCE

Article 179-A. Anyone who uses force or intimidation against, or subjects to persecution, a spouse or ex-spouse, a person with whom they are living or with whom they had maintained a consensual relationship or with whom they produced a child, with the aim of causing that person physical or emotional harm or damaging their possessions, shall be punished by a term of imprisonment from one (1) to three (3) years, notwithstanding the punishment corresponding to the injuries or damages caused. The same penalty shall apply when the violence is committed against joint children or against the children of the persons mentioned that are under parental authority, or against a minor or person with disabilities under supervision or guardianship, or against ascendants.

Article 179-B. Anyone who subjects to mistreatment their spouse, ex¬¬¬ spouse, partner or ex¬ partner from a consensual relationship, or person with whom they have produced a child, in any of the following circumstances, shall be punished by a term of imprisonment from two (2) to four (4) years:

  1. Enters into the dwelling place of the person or the place where they are being housed or sheltered, to consummate the action;
  2. Inflicts on the person serious bodily harm;
  3. Performs the action with a lethal weapon even if they did not act with the intent of killing or maiming;
  4. Performs the actions in the presence of minors;
  5. Induces, incites or obliges the person to consume drugs, narcotics or other psychotropic or intoxicating substances;
  6. Also subjects a minor to mistreatment; and,
  7. Claims that the victim suffers from illness or mental handicap as a pretext for restricting their liberty.

The provisions of this article shall apply notwithstanding the punishment corresponding to other offences the perpetrator may have committed.

Article 179-C. RepealedFootnote 76

Article 179-D. Maltreatment by transgression takes place whenever hostile, rejecting or destructive actions or behaviours are taken against the child, such as:

  1. Subjecting the child to physical maltreatment;
  2. Providing the child with drugs or medications that are not necessary for his or her health or that are detrimental;
  3. Subjecting the child to unnecessary medical or surgical procedures that endanger his or her physical, mental or emotional health;
  4. Making the child a victim of emotional or verbal aggression, including insults and humiliation;
  5. Rejection by failure to communicate; and
  6. Punishment in the form of hard labour.

Maltreatment by transgression shall be punishable by a term of imprisonment of from two (2) to four (4) years, with the offender obliged to change their conduct.

In applying this law, judges shall endeavour not to undermine the legitimate exercise of the rights arising from parental authority or guardianship, as the case may be.Footnote 77

Article 179-E. Anyone who uses a child to carry out begging, whether for themselves or through another person, shall be subject to punishment of from three (3) to six (6) years of imprisonment.

The punishment set out in the preceding shall be increased by two thirds (2/3) when any of the following circumstances applies:

  1. The child is less than twelve (12) years old;
  2. The child is affected by physical or mental illness or disability that tends to produce sentiments of commiseration, repulsion or the like; and
  3. When there is trafficking of children for the purpose of carrying out begging.Footnote 78

Article 179-F. Anyone who makes a child work under the circumstances set out in the following shall be guilty of the offence of economic exploitation:

  1. During extraordinary work days or night shifts;
  2. In work that is prohibited by law; and
  3. For a wage that is less than the applicable minimum wage.

The same offence is committed by anyone who violates the rights contained in the Code of Childhood and Adolescence in the course of requiring a child to perform family or domestic work. In this case, the penalty will apply only if the person responsible, having been instructed to change their behaviour, persists in that behaviour.

Anyone guilty of the offence described in this article shall be punished by from three (3) to five (5) years imprisonment.

Article 179-G. The offence of rights violation is committed by anyone who, by failing to fulfill their duties as a parent or legal representative, violates the rights of their children or wards or induces them to fail to fulfill their legal duties or orders from a legally constituted authority.

Anyone guilty of the offence described in this article shall be punished by a term of imprisonment from one (1) to three (3) years.


Honduras. 1985 (Reformed 2013). Código Penal. Libro II. Título II. Capítulo I.

Unofficial Translation Provided by the Translation Bureau, Public Services and Procurement Canada

Attachment 4

TITLE II5Footnote 57

OFFENCES AGAINST THE PHYSICAL, PSYCHOLOGICAL AND SEXUAL FREEDOM AND INTEGRITY OF PERSONS.

CHAPTER I

RAPE, STATUTORY RAPE, INDECENT ASSAULT, ABDUCTION

Article 140. THE FOLLOWING CONSTITUTES AN OFFENCE OF RAPE: Sexual access to a person of either gender by means of violence or the threat of causing serious and imminent danger to the victim or to the victim’s spouse or domestic partner, or to a family member up to the fourth (4th) degree of consanguinity or the second (2nd) degree of affinity.
For the purposes of this article, sexual access means vaginal, anal or oral access. This will be sanctioned with a penalty of ten (10) to fifteen (15) years in prison.
When any of the following circumstances concur, without violence or threat, this will be considered a special case of sexual access to a person of either gender. Such cases will be sanctioned with a penalty of fifteen (15) to twenty (20) years in prison:

  1. When the victim is under fourteen (14) years of age;
  2. When the victim is deprived of reason or free will, or when, for whatever reason, the victim is unable to offer resistance;
  3. When, in order to commit the offence, the offender intentionally diminishes or eliminates the victim’s free will, using psychotropic or narcotic substances, including alcohol; or when the offender commits the rape upon finding the victim in such condition;
  4. When the offender is responsible for the guardianship or custody of the victim and takes advantage of such authority to gain access to the victim;
  5. Persons who commit rape, knowing that they are carriers of Acquired Immunodeficiency Syndrome / Human Immunodeficiency Virus (AIDS/HIV) or an incurable, sexually transmitted disease.

The same penalty will apply to cases of rape committed by more than one person, by a repeat offender, when the victim is pregnant, when the victim becomes pregnant as a result of the rape, or when the victim is over seventy (70) years of age.

Article 141. Whosoever, under the conditions or using the means indicated in the preceding article, victimizes another person or persons with lewd acts other than carnal access, shall be sentenced to five (5) to eight (8) years in prison.

When the victim is under fourteen (14) years of age, even where he/she has consented to the act or if, being over that age, the victim suffers from mental illness, incomplete or delayed mental development; or is deprived of reason or will; or when, for any reason, he or she cannot put up resistance, the foregoing penalty shall be increased by one-half (1/2).

When the lewd acts consist of introducing items or instruments of any nature into the sexual organs or other natural or artificial orifices that simulate the sexual organs of the victim’s body, the guilty party shall be sentenced to ten (10) to fifteen (15) years in prison.

Article 142. Statutory rape of a person over fourteen (14) and under eighteen (18) years of age, taking advantage of trust, hierarchy or authority, shall be punished with six (6) to eight (8) years in prison.

When statutory rape is committed by means of deception, the sentence shall be five (5) to seven (7) years in prison.

Article 143. Carnal access between ascendants or descendants, between siblings, between an adoptive child and parent, with a stepparent, when the victim is over eighteen (18), constitutes the crime of incest, and shall be punished with four (4) to six (6) years in prison; proceedings shall be initiated upon a complaint from the victim or his/her legal representative.

When the victim is over fourteen (14) years of age and under eighteen (18) years of age, the sentence shall be increased by one-half (1/2).

Article 144. Whosoever, for sexual purposes and by means of force, intimidation or deception, abducts a person or keeps him/her captive, shall be subject to four (4) to six (6) years in prison.

When the victim of this crime is a person under eighteen (18) years of age, the penalty provided for in the preceding paragraph shall be increased by one-half (1/2).

Article 145. RepealedFootnote 58

Article 146. Repealed

Article 147. RepealedFootnote 59

CRIMES AGAINST CIVIL STATUS AND FAMILY ORDER, AND VIOLATIONS OF THE RIGHTS AND INTEGRITY OF CHILDREN

Article 147. A. The offence of sexual harassment is committed by whosoever, on his/her own or through a third party, and taking advantage of a situation of superiority, causes reprisals against the victim for rejecting indecent acts in the form of insinuations or requests for favours of a sexual nature for him/herself or for a third party, when any of the following circumstances are in effect:

  1. When, taking advantage of a situation of labour or administrative hierarchical superiority, he/she causes instability, disqualification in the performance of work, an advantage or disadvantage with respect to job promotions, or blocked access to an employment position;
  2. When, taking advantage of a situation of hierarchical superiority as a teacher, he/she causes instability, disqualification of studies, an undue pass or fail on tests, examinations or grades, or any other condition that has a determining effect on [the victim’s] status as student; and
  3. When, taking advantage of a situation of religious hierarchical superiority, he/she causes personal or family instability, in the name of spiritual wellbeing.

The penalty applicable to this offence shall be three (3) to six (6) years in prison and suspension for the term of the sentence.

The aforementioned penalty shall be increased by one-third when [the offence is] committed against a child or person who suffer from mental illness.Footnote 60

Article 147. B. When the sexual harassment takes place without hierarchical superiority, the applicable penalty shall be two (2) to four (4) years in prison and suspension for the term of the sentence.Footnote 61

Article 147. C. Whosoever commits the offence of sexual harassment using electronic or telecommunication means or information technologies shall be sentenced to three (3) to six (6) years in prison and suspension for the term of the sentence, where applicable.

The aforementioned penalty shall be increased by one-third when [the offence is] committed against children or persons suffering from mental illness.


Honduras. 2013. Poder Judicial. "VII. Ruta de atención da la denuncia." Protocolo de Atención Integral a Víctimas de la Violencia Contra la Mujer en Supuestos de Violencia Doméstica y de Violencia Intrafamiliar. P. 24.

Unofficial Translation by the Research Directorate of the Immigration and Refugee Board of Canada

Attachment 5

VII. Complaints Procedure

A diagram providing the steps for filing a complaint, which is featured in the 2013 report of the Judicial Authority (Poder Judicial) titled Protocolo de Atención Integral a Víctimas de la Violencia Contra la Mujer en Supuestos de Violencia Doméstica y de Violencia Intrafamiliar [Comprehensive Care Protocol for Victims of Violence against Women in Cases of Domestic Violence and Intrafamily Violence].